你好,我是孔令飞。上一讲中,我在讲代码开发的具体步骤时,提到了静态代码检查,今天我就来详细讲讲如何执行静态代码检查。
在做Go项目开发的过程中,我们肯定需要对Go代码做静态代码检查。虽然Go命令提供了go vet和go tool vet,但是它们检查的内容还不够全面,我们需要一种更加强大的静态代码检查工具。
其实,Go生态中有很多这样的工具,也不乏一些比较优秀的。今天我想给你介绍的golangci-lint,是目前使用最多,也最受欢迎的静态代码检查工具,我们的IAM实战项目也用到了它。
接下来,我就从golangci-lint的优点、golangci-lint提供的命令和选项、golangci-lint的配置这三个方面来向你介绍下它。在你了解这些基础知识后,我会带着你使用golangci-lint进行静态代码检查,让你熟悉操作,在这个基础上,再把我使用golangci-lint时总结的一些经验技巧分享给你。
选择golangci-lint,是因为它具有其他静态代码检查工具不具备的一些优点。在我看来,它的核心优点至少有这些:
下图是一个golangci-lint的检查结果:

你可以看到,输出的检查结果中包括如下信息:
通过查看golangci-lint的输出结果,可以准确地定位到报错的位置,快速弄明白报错的原因,方便开发者修复。
除了上述优点之外,在我看来golangci-lint还有一个非常大的优点:当前更新迭代速度很快,不断有新的linter被集成到golangci-lint中。有这么全的linter为你的代码保驾护航,你在交付代码时肯定会更有自信。
目前,有很多公司/项目使用了golangci-lint工具作为静态代码检查工具,例如 Google、Facebook、Istio、Red Hat OpenShift等。
在使用之前,首先需要安装golangci-lint。golangci-lint的安装方法也很简单,你只需要执行以下命令,就可以安装了。
$ go get github.com/golangci/golangci-lint/cmd/[email protected]
$ golangci-lint version # 输出 golangci-lint 版本号,说明安装成功
golangci-lint has version v1.39.0 built from (unknown, mod sum: "h1:aAUjdBxARwkGLd5PU0vKuym281f2rFOyqh3GB4nXcq8=") on (unknown)
这里注意,为了避免安装失败,强烈建议你安装golangci-lint releases page中的指定版本,例如 v1.41.1。
另外,还建议你定期更新 golangci-lint 的版本,因为该项目正在被积极开发并不断改进。
安装之后,就可以使用了。我们可以通过执行 golangci-lint -h 查看其用法,golangci-lint支持的子命令见下表:

此外,golangci-lint还支持一些全局选项。全局选项是指适用于所有子命令的选项,golangci-lint支持的全局选项如下:

接下来,我就详细介绍下golangci-lint支持的核心子命令:run、cache、completion、config、linters。
run命令执行golangci-lint,对代码进行检查,是golangci-lint最为核心的一个命令。run没有子命令,但有很多选项。run命令的具体使用方法,我会在讲解如何执行静态代码检查的时候详细介绍。
cache命令用来进行缓存控制,并打印缓存的信息。它包含两个子命令:
golangci-lint cache clean清除cache。$ golangci-lint cache status
Dir: /home/colin/.cache/golangci-lint
Size: 773.4KiB
completion命令包含4个子命令bash、fish、powershell和zsh,分别用来输出bash、fish、powershell和zsh的自动补全脚本。
下面是一个配置bash自动补全的示例:
$ golangci-lint completion bash > ~/.golangci-lint.bash
$ echo "source '$HOME/.golangci-lint.bash'" >> ~/.bashrc
$ source ~/.bashrc
执行完上面的命令,键入如下命令,即可自动补全子命令:
$ golangci-lint comp<TAB>
上面的命令行会自动补全为golangci-lint completion 。
config命令可以打印golangci-lint当前使用的配置文件路径,例如:
$ golangci-lint config path
.golangci.yaml
linters命令可以打印出golangci-lint所支持的linter,并将这些linter分成两类,分别是配置为启用的linter和配置为禁用的linter,例如:
$ golangci-lint linters
Enabled by your configuration linters:
...
deadcode: Finds unused code [fast: true, auto-fix: false]
...
Disabled by your configuration linters:
exportloopref: checks for pointers to enclosing loop variables [fast: true, auto-fix: false]
...
上面我介绍了golangci-lint提供的命令,接下来,我们再来看下golangci-lint的配置。
和其他linter相比,golangci-lint一个非常大的优点是使用起来非常灵活,这要得益于它对自定义配置的支持。
golangci-lint支持两种配置方式,分别是命令行选项和配置文件。如果bool/string/int的选项同时在命令行选项和配置文件中被指定,命令行的选项就会覆盖配置文件中的选项。如果是slice类型的选项,则命令行和配置中的配置会进行合并。
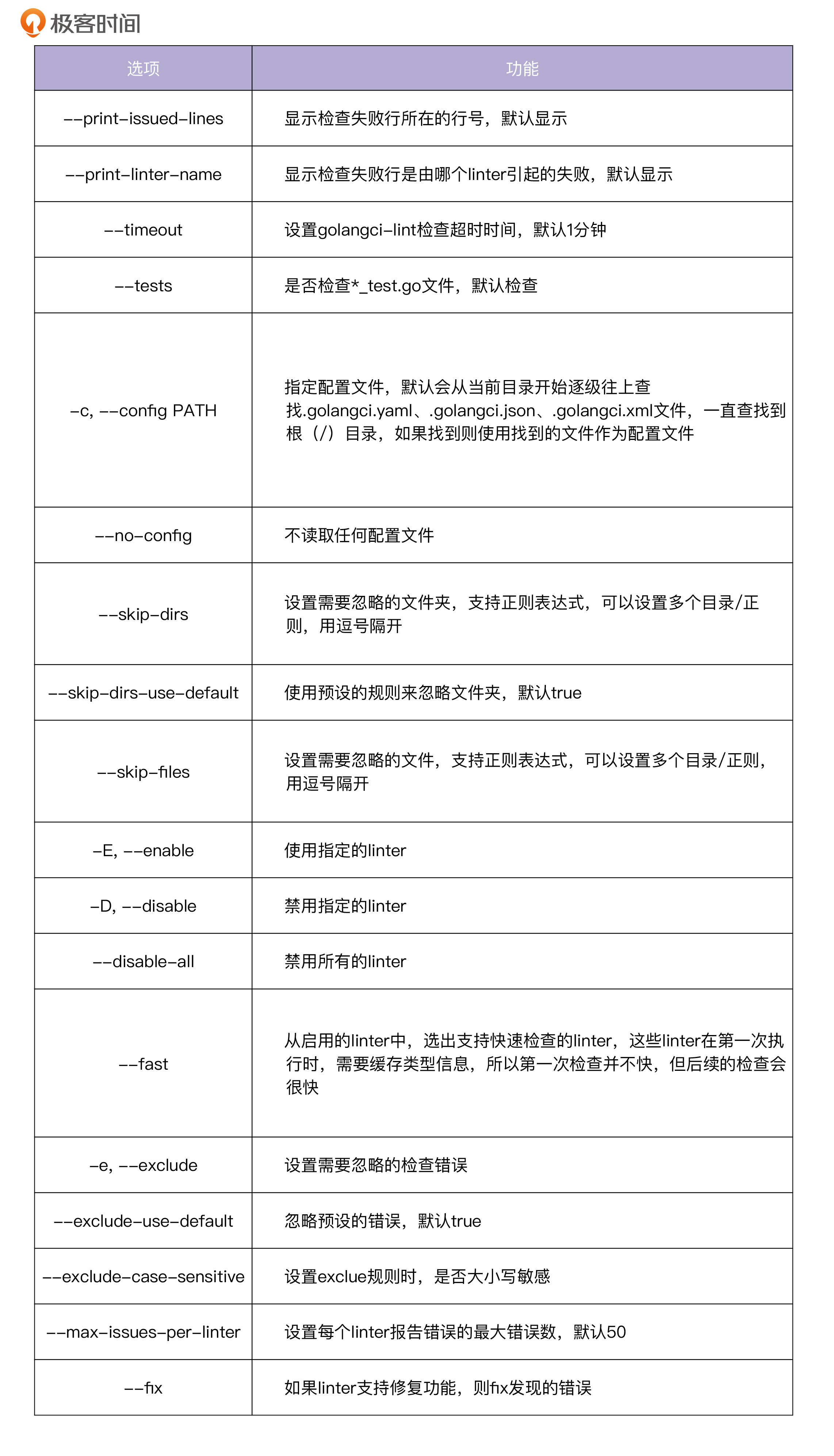
golangci-lint run 支持很多命令行选项,可通过golangci-lint run -h查看,这里选择一些比较重要的选项进行介绍,见下表:

此外,我们还可以通过golangci-lint配置文件进行配置,默认的配置文件名为.golangci.yaml、.golangci.toml、.golangci.json,可以通过-c选项指定配置文件名。通过配置文件,可以实现下面几类功能:
*_test.go文件等。更详细的配置内容,你可以参考Configuration。另外,你也可以参考IAM项目的golangci-lint配置.golangci.yaml。.golangci.yaml里面的一些配置,我建议你一定要设置,具体如下:
run:
skip-dirs: # 设置要忽略的目录
- util
- .*~
- api/swagger/docs
skip-files: # 设置不需要检查的go源码文件,支持正则匹配,这里建议包括:_test.go
- ".*\\.my\\.go$"
- _test.go
linters-settings:
errcheck:
check-type-assertions: true # 这里建议设置为true,如果确实不需要检查,可以写成`num, _ := strconv.Atoi(numStr)`
check-blank: false
gci:
# 将以`github.com/marmotedu/iam`开头的包放在第三方包后面
local-prefixes: github.com/marmotedu/iam
godox:
keywords: # 建议设置为BUG、FIXME、OPTIMIZE、HACK
- BUG
- FIXME
- OPTIMIZE
- HACK
goimports:
# 设置哪些包放在第三方包后面,可以设置多个包,逗号隔开
local-prefixes: github.com/marmotedu/iam
gomoddirectives: # 设置允许在go.mod中replace的包
replace-local: true
replace-allow-list:
- github.com/coreos/etcd
- google.golang.org/grpc
- github.com/marmotedu/api
- github.com/marmotedu/component-base
- github.com/marmotedu/marmotedu-sdk-go
gomodguard: # 下面是根据需要选择可以使用的包和版本,建议设置
allowed:
modules:
- gorm.io/gorm
- gorm.io/driver/mysql
- k8s.io/klog
domains: # List of allowed module domains
- google.golang.org
- gopkg.in
- golang.org
- github.com
- go.uber.org
blocked:
modules:
- github.com/pkg/errors:
recommendations:
- github.com/marmotedu/errors
reason: "`github.com/marmotedu/errors` is the log package used by marmotedu projects."
versions:
- github.com/MakeNowJust/heredoc:
version: "> 2.0.9"
reason: "use the latest version"
local_replace_directives: false
lll:
line-length: 240 # 这里可以设置为240,240一般是够用的
importas: # 设置包的alias,根据需要设置
jwt: github.com/appleboy/gin-jwt/v2
metav1: github.com/marmotedu/component-base/pkg/meta/v1
需要注意的是,golangci-lint不建议使用 enable-all: true 选项,为了尽可能使用最全的linters,我们可以使用以下配置:
linters:
disable-all: true
enable: # enable下列出 <期望的所有linters>
- typecheck
- ...
<期望的所有linters> = <golangci-lint支持的所有linters> - <不期望执行的linters>,我们可以通过执行以下命令来获取:
$ ./scripts/print_enable_linters.sh
- asciicheck
- bodyclose
- cyclop
- deadcode
- ...
将以上输出结果替换掉.golangci.yaml配置文件中的 linters.enable 部分即可。
上面我们介绍了与golangci-lint相关的一些基础知识,接下来我就给你详细展示下,如何使用golangci-lint进行静态代码检查。
要对代码进行静态检查,只需要执行 golangci-lint run 命令即可。接下来,我会先给你介绍5种常见的golangci-lint使用方法。
$ golangci-lint run
命令等效于golangci-lint run ./...。
$ golangci-lint run dir1 dir2/... dir3/file1.go
这里需要你注意:上述命令不会检查dir1下子目录的Go文件,如果想递归地检查一个目录,需要在目录后面追加/...,例如:dir2/...。
$ golangci-lint run -c .golangci.yaml ./...
golangci-lint可以在不指定任何配置文件的情况下运行,这会运行默认启用的linter,你可以通过golangci-lint help linters查看它。
你可以传入参数-E/--enable来使某个linter可用,也可以使用-D/--disable参数来使某个linter不可用。下面的示例仅仅启用了errcheck linter:
$ golangci-lint run --no-config --disable-all -E errcheck ./...
这里你需要注意,默认情况下,golangci-lint会从当前目录一层层往上寻找配置文件名.golangci.yaml、.golangci.toml、.golangci.json直到根(/)目录。如果找到,就以找到的配置文件作为本次运行的配置文件,所以为了防止读取到未知的配置文件,可以用 --no-config 参数使golangci-lint不读取任何配置文件。
如果我们想禁用某些linter,可以使用-D选项。
$ golangci-lint run --no-config -D godot,errcheck
在使用golangci-lint进行代码检查时,可能会有很多误报。所谓的误报,其实是我们希望golangci-lint的一些linter能够容忍某些issue。那么如何尽可能减少误报呢?golangci-lint也提供了一些途径,我建议你使用下面这三种:
-e参数,或者在配置文件的issues.exclude部分设置要排除的检查错误。你也可以使用issues.exclude-rules来配置哪些文件忽略哪些linter。run.skip-dirs、run.skip-files或者issues.exclude-rules配置项,来忽略指定目录下的所有Go文件,或者指定的Go文件。//nolint注释,来忽略指定的代码行。因为golangci-lint设置了很多linters,对于一个大型项目,启用所有的linter会检查出很多问题,并且每个项目对linter检查的粒度要求也不一样,所以glangci-lint使用nolint标记来开关某些检查项,不同位置的nolint标记效果也会不一样。接下来我想向你介绍nolint的几种用法。
var bad_name int //nolint
, 隔开。var bad_name int //nolint:golint,unused
//nolint
func allIssuesInThisFunctionAreExcluded() *string {
// ...
}
//nolint:govet
var (
a int
b int
)
在package xx 上面一行添加//nolint注释。
//nolint:unparam
package pkg
...
在使用nolint的过程中,有3个地方需要你注意。
首先,如果启用了nolintlint,你就需要在//nolint后面添加nolint的原因// xxxx。
其次,你使用的应该是//nolint而不是// nolint。因为根据Go的规范,需要程序读取的注释//后面不应该有空格。
最后,如果要忽略所有linter,可以用//nolint;如果要忽略某个指定的linter,可以用//nolint:<linter1>,<linter2>。
我在使用golangci-lint时,总结了一些经验技巧,放在这里供你参考,希望能够帮助你更好地使用golangci-lint。
技巧1:第一次修改,可以按目录修改。
如果你第一次使用golangci-lint检查你的代码,一定会有很多错误。为了减轻修改的压力,可以按目录检查代码并修改。这样可以有效减少失败条数,减轻修改压力。
当然,如果错误太多,一时半会儿改不完,想以后慢慢修改或者干脆不修复存量的issues,那么你可以使用golangci-lint的 --new-from-rev 选项,只检查新增的code,例如:
$ golangci-lint run --new-from-rev=HEAD~1
技巧2:按文件修改,减少文件切换次数,提高修改效率。
如果有很多检查错误,涉及很多文件,建议先修改一个文件,这样就不用来回切换文件。可以通过grep过滤出某个文件的检查失败项,例如:
$ golangci-lint run ./...|grep pkg/storage/redis_cluster.go
pkg/storage/redis_cluster.go:16:2: "github.com/go-redis/redis/v7" imported but not used (typecheck)
pkg/storage/redis_cluster.go:82:28: undeclared name: `redis` (typecheck)
pkg/storage/redis_cluster.go:86:14: undeclared name: `redis` (typecheck)
...
技巧3:把linters-setting.lll.line-length设置得大一些。
在Go项目开发中,为了易于阅读代码,通常会将变量名/函数/常量等命名得有意义,这样很可能导致每行的代码长度过长,很容易超过lll linter设置的默认最大长度80。这里建议将linters-setting.lll.line-length设置为120/240。
技巧4:尽可能多地使用golangci-lint提供的linter。
golangci-lint集成了很多linters,可以通过如下命令查看:
$ golangci-lint linters
Enabled by your configuration linters:
deadcode: Finds unused code [fast: true, auto-fix: false]
...
varcheck: Finds unused global variables and constants [fast: true, auto-fix: false]
Disabled by your configuration linters:
asciicheck: Simple linter to check that your code does not contain non-ASCII identifiers [fast: true, auto-fix: false]
...
wsl: Whitespace Linter - Forces you to use empty lines! [fast: true, auto-fix: false]
这些linter分为两类,一类是默认启用的,另一类是默认禁用的。每个linter都有两个属性:
如果配置了golangci-lint配置文件,则可以通过命令golangci-lint help linters查看在当前配置下启用和禁用了哪些linter。golangci-lint也支持自定义linter插件,具体你可以参考:New linters。
在使用golangci-lint的时候,我们要尽可能多的使用linter。使用的linter越多,说明检查越严格,意味着代码越规范,质量越高。如果时间和精力允许,建议打开golangci-lint提供的所有linter。
技巧5:每次修改代码后,都要执行golangci-lint。
每次修改完代码后都要执行golangci-lint,一方面可以及时修改不规范的地方,另一方面可以减少错误堆积,减轻后面的修改压力。
技巧6:建议在根目录下放一个通用的golangci-lint配置文件。
在/目录下存放通用的golangci-lint配置文件,可以让你不用为每一个项目都配置golangci-lint。当你需要为某个项目单独配置golangci-lint时,只需在该项目根目录下增加一个项目级别的golangci-lint配置文件即可。
Go项目开发中,对代码进行静态代码检查是必要的操作。当前有很多优秀的静态代码检查工具,但golangci-lint因为具有检查速度快、可配置、少误报、内置了大量linter等优点,成为了目前最受欢迎的静态代码检查工具。
golangci-lint功能非常强大,支持诸如run、cache、completion、linters等命令。其中最常用的是run命令,run命令可以通过以下方式来进行静态代码检查:
$ golangci-lint run # 对当前目录及子目录下的所有Go文件进行静态代码检查
$ golangci-lint run dir1 dir2/... dir3/file1.go # 对指定的Go文件或者指定目录下的Go文件进行静态代码检查
$ golangci-lint run -c .golangci.yaml ./... # 根据指定配置文件,进行静态代码检查
$ golangci-lint run --no-config --disable-all -E errcheck ./... # 运行指定的 errcheck linter
$ golangci-lint run --no-config -D godot,errcheck # 禁止运行指定的godot,errcheck liner
此外,golangci-lint还支持 //nolint 、//nolint:golint,unused 等方式来减少误报。
最后,我分享了一些自己使用golangci-lint时总结的经验。例如:第一次修改,可以按目录修改;按文件修改,减少文件切换次数,提高修改效率;尽可能多地使用golangci-lint提供的linter。希望这些建议对你使用golangci-lint有一定帮助。
golangci-lint linters命令,查看golangci-lint支持哪些linter,以及这些linter的作用。如果遇到任何疑问,欢迎你在留言区与我交流讨论,我们下一讲见。
© 2019 - 2023 Liangliang Lee. Powered by gin and hexo-theme-book.